关于我们
公司简介
研发实力
公司荣誉
产品中心
电能表系列
用电信息采集系列
海外产品、充电装置、北斗监测
解决方案
能源管理系统
成功案例
电表案例
智能用电案例
资讯中心
联系我们
您当前的位置:
首页
>
资讯中心
>
公司新闻
>
广东浩宁达实业有限...
点击展开
公司新闻
公司新闻
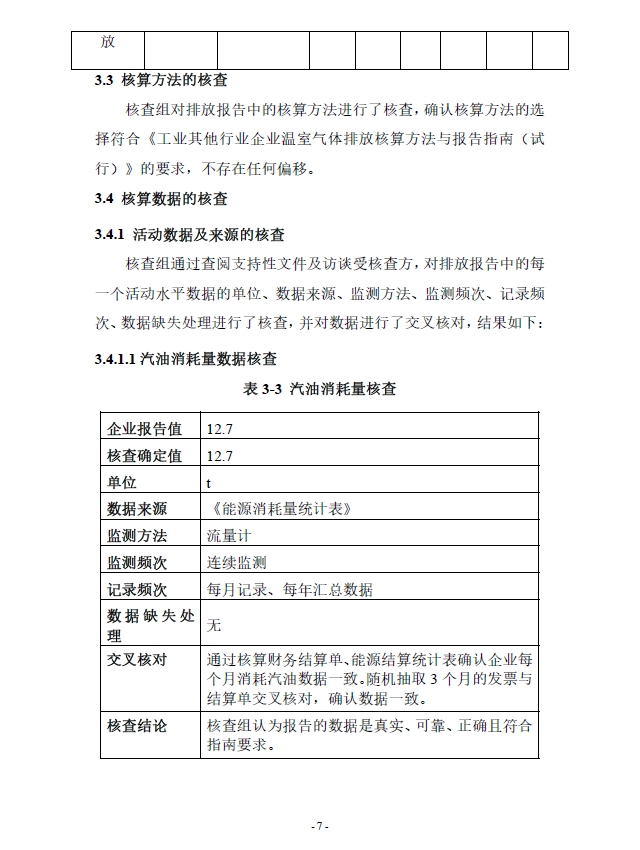
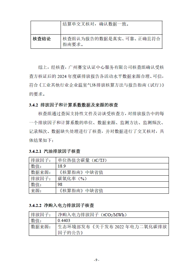
广东浩宁达实业有限公司2024年度温室气体排放核查报告
发布日期:2025-03-26
下一篇:产品碳足迹证书